|
91.736 bytes |
Service Hints & Tips |
Document ID: GSMH-3BVG6D |
|
This document is provided to IBM and our Business Partners to help sell and/or service IBM products. It is not to be distributed beyond that audience or used for any other purpose. |
TP 700,720 - Locations
Applicable to: World-Wide
Locations:
Front View:
|
1 |
Release Lever |
|
2 |
LCD |
|
3 |
Contrast Control |
|
4 |
Brightness Control |
|
5 |
System Status Indicator |
|
6 |
Power-On Light (green) |
|
7 |
External Input Device Connector |
|
8 |
System Power Switch |
|
9 |
Keyboard |
|
10 |
Reverse Video Switch |
|
11 |
Hard Disk Drive |
|
12 |
Integrated Pointing Stick |
|
13 |
Battery Pack |
|
14 |
Diskette-Eject Button |
|
15 |
Diskette Drive |
|
16 |
Speaker Volume |
|
17 |
Suspend Switch |
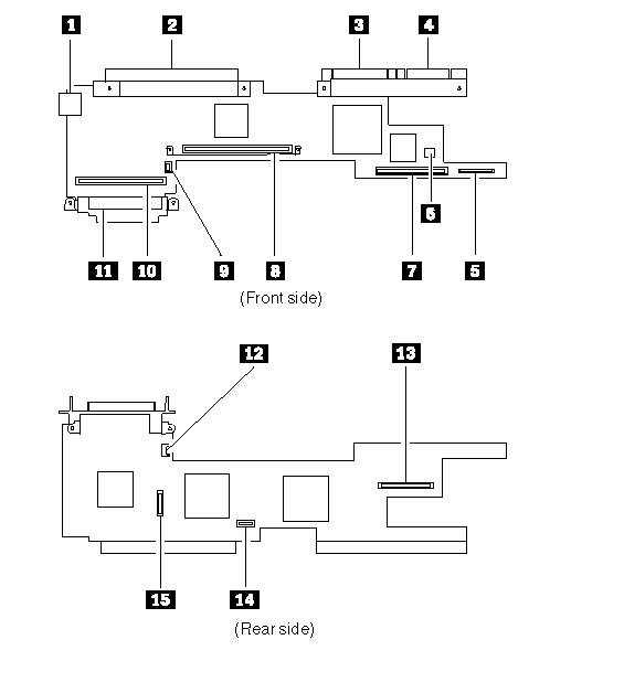
System Board (700):
|
1 |
External Input Device Connector |
|
2 |
System-Expansion Connector (240-pin) |
|
3 |
Parallel Connector |
|
4 |
Serial Connector |
|
5 |
Diskette Drive Connector |
|
6 |
Password-override connector |
|
7 |
Base Memory Card Interface |
|
8 |
Video Card Interface |
|
9 |
Backup Battery Connector |
|
10 |
Processor Card Interface |
|
11 |
Hard Disk Drive Connector |
|
12 |
Speaker Connector |
|
13 |
Voltage Converter Interface |
|
14 |
System Status Indicator Connector |
|
15 |
Keyboard Control Card Interface |
System Board (720, 720C):
|
1 |
External Input Device Connector |
|
2 |
System-Expansion Connector (240-pin) |
|
3 |
Parallel Connector |
|
4 |
Serial Connector |
|
5 |
Password-override Connector |
|
6 |
PCMCIA Connector |
|
7 |
Base Memory Card Interface |
|
8 |
Video Card Interface |
|
9 |
Backup Battery Connector |
|
10 |
Hard Disk Drive Connector |
|
11 |
Processor Card Interface |
|
12 |
Keyboard Control Card Interface |
|
13 |
Speaker Connector |
|
14 |
Voltage Converter Interface |
|
15 |
Diskette Drive Interface |
|
16 |
System Status Indicator Connector |

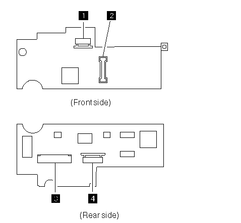
|
1 |
External Display Connector |
|
2 |
LCD Connector |
|
3 |
System Board Connector |
|
4 |
Communication Adapter Connector |
Keyboard Control Card:
|
1 |
Pointing Stick Connector |
|
2 |
System Board Interface |
|
3 |
Keyboard Connector |
|
4 |
Keyboard Connector |
Voltage Converter:
|
1 |
Power Jack |
|
2 |
Battery Pack Interface |
|
3 |
System Board Interface |
|
4 |
Standby Battery Connector |
|
5 |
Suspend/Resume Switch |
|
Search Keywords |
| |
|
Hint Category |
Hardware Maintenance Information | |
|
Date Created |
29-11-96 | |
|
Last Updated |
17-04-98 | |
|
Revision Date |
16-04-99 | |
|
Brand |
IBM ThinkPad | |
|
Product Family |
ThinkPad 700, ThinkPad 720 | |
|
Machine Type |
9552 | |
|
Model |
Various | |
|
TypeModel |
| |
|
Retain Tip (if applicable) |
N/A | |
|
Reverse Doclinks |